ArgoCD Selective Sync: Per-App Architecture for Ultimate GitOps Precision
Discover how per-application selective syncing in ArgoCD provides ultimate precision for GitOps deployments, ensuring changes to one app only trigger syncs for that specific application while maintaining complete isolation across environments.

In modern DevOps, GitOps has become the gold standard for managing Kubernetes deployments. However, traditional ArgoCD setups often suffer from a critical inefficiency: changes to any part of the repository trigger syncs across all applications, leading to unnecessary resource consumption and longer feedback cycles. ArgoCD Selective Sync solves this problem by implementing per-application selective syncingβthe ultimate improvement that ensures only affected applications sync when changes occur.
The Problem with Traditional GitOps
Most ArgoCD implementations follow a monolithic approach where a single application monitors the entire repository. This creates several pain points:
Traditional Approach Issues
- π₯ Over-syncing: Any change triggers syncs across all environments and applications
- π° Resource Waste: Unnecessary compute resources for unrelated validations
- π Slow Feedback: Developers wait for all applications to validate, even unrelated ones
- π Debugging Complexity: Failures are difficult to trace to specific applications
- β‘ Scaling Problems: As you add more apps and environments, the problem compounds
The Evolution of Solutions
| Approach | Sync Behavior | Resource Usage | Debugging Precision | 
|---|---|---|---|
| Traditional | β All apps sync on any change | β Maximum waste | β Difficult | 
| Environment-Level | β Only affected environments | β οΈ Moderate efficiency | β οΈ Environment-level | 
| Per-App (This Project) | π Only affected app | π Maximum efficiency | π App-level precision | 
Per-App Selective Sync Architecture
This project implements per-application selective syncing using ArgoCD's ApplicationSet with a sophisticated directory-based structure that provides ultimate granularity.
System Architecture Overview
Core Components
1. ApplicationSet Controller
The main application.yaml uses a matrix generator to create individual ArgoCD applications for each environment-service combination:
apiVersion: argoproj.io/v1alpha1
kind: ApplicationSet
metadata:
  name: argocd-per-app-set
  namespace: argocd
spec:
  generators:
    - matrix:
        generators:
          - list:
              elements:
                - environment: dev
                - environment: staging
                - environment: production
          - list:
              elements:
                - service: demo-app
                - service: api-service
2. Per-App Path Targeting Each generated application watches only its specific directory path:
- dev-demo-appβ- environments/dev/demo-app/
- dev-api-serviceβ- environments/dev/api-service/
- staging-demo-appβ- environments/staging/demo-app/
- And so on...
3. Isolated Namespaces Each application deploys to its own Kubernetes namespace, ensuring complete resource isolation.
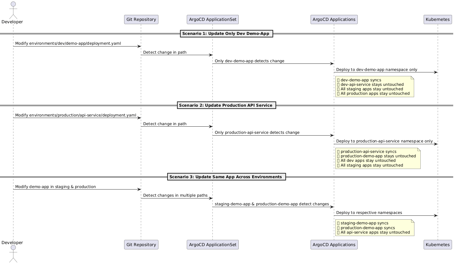
Selective Sync in Action
The real power of this architecture becomes apparent when you see how changes propagate through the system.
Sync Flow Diagram
Per-App Post-Sync Hooks
Each application can have its own custom validation logic with environment-specific requirements:
Real-World Benefits
Real-world usage of this architecture has demonstrated significant improvements in efficiency, cost savings, and developer experience.
Performance Comparison
Scenario: 10 microservices across 3 environments (30 total applications)
Cost and Resource Efficiency
| Metric | Traditional | Environment-Level | Per-App Selective | 
|---|---|---|---|
| Compute Usage | 100% (baseline) | ~30% | ~3% | 
| Feedback Time | 5-10 minutes | 2-3 minutes | 30-60 seconds | 
| Resource Waste | Maximum | Moderate | Minimal | 
| Debugging Precision | Application-wide | Environment-level | App-specific | 
Implementation Highlights
Here are some key implementation details that make this architecture work seamlessly.
Automated Environment Management
The project includes sophisticated tooling for managing the per-app structure:
# Add a new environment with per-app structure
./scripts/add-environment.sh qa --replicas 3 --service-type NodePort
# Monitor all per-app applications
./scripts/monitor-environments.sh --watch
# Clean up specific applications
./scripts/cleanup-environments.sh dev-demo-app --dry-run
Matrix Generator Configuration
The ApplicationSet uses a matrix generator to create all environment-service combinations:
spec:
  generators:
    - matrix:
        generators:
          - list:
              elements:
                - environment: dev
                - environment: staging
                - environment: production
          - list:
              elements:
                - service: demo-app
                - service: api-service
This generates 6 individual ArgoCD applications: dev-demo-app, dev-api-service, staging-demo-app, staging-api-service, production-demo-app, and production-api-service.
Environment-Specific Configurations
Each environment can have different configurations optimized for its purpose:
Development: Fast iteration with minimal resources
Staging: Production-like with enhanced validation
Production: Maximum reliability with comprehensive checks
Advanced Features
In addition to the core architecture, the project includes several advanced features to enhance usability and maintainability.
Comprehensive Tooling Suite
The project includes a full suite of management tools:
Configuration Validation
Built-in validation ensures the per-app structure is correctly configured:
# Validate entire configuration
./scripts/argocd-helper.sh validate
# Check specific application structure
./scripts/argocd-helper.sh list-apps
Reset and Recovery
Complete reset capability for troubleshooting or migration:
# Reset ArgoCD to clean state
./scripts/reset-argocd.sh
# Removes all applications while preserving ArgoCD core
Production Considerations
This architecture is designed with production readiness in mind, addressing key operational concerns.
Security Best Practices
- Namespace Isolation: Each app deploys to its own namespace
- RBAC Integration: Fine-grained permissions per application
- Automated Validation: Environment-specific security checks
Monitoring and Observability
- Per-App Metrics: Individual application performance tracking
- Targeted Alerting: Failures are immediately tied to specific apps
- Health Check Integration: Comprehensive monitoring across all applications
Scalability Features
- Horizontal Scaling: Easy addition of new environments and applications
- Parallel Processing: Multiple applications can validate simultaneously
- Resource Optimization: Only changed applications consume resources
Real-World Impact
This architecture has proven invaluable in production environments where:
π Speed Matters: Developers get immediate feedback on their specific changes
π° Cost Optimization: Dramatic reduction in compute resources for CI/CD
π― Precision Debugging: Issues are immediately traced to specific applications
π Parallel Development: Multiple teams can work without interfering with each other
Getting Started
The project includes comprehensive setup automation:
# Quick setup
chmod +x scripts/*.sh
./scripts/argocd-helper.sh install-argocd
./scripts/argocd-helper.sh deploy
# Add your own environment
./scripts/argocd-helper.sh add-env production --replicas 5 --no-auto-heal
# Monitor everything
./scripts/argocd-helper.sh monitor --watch
Conclusion
ArgoCD Selective Sync represents the evolution of GitOps from monolithic application management to precise, per-application control. By implementing this architecture, teams achieve:
- π― Ultimate Precision: Only affected applications sync and validate
- π° Cost Efficiency: Dramatic reduction in unnecessary resource consumption
- β‘ Speed: Faster feedback cycles for developers
- π Better Debugging: Issues are immediately traceable to specific applications
- π Scalability: Architecture that grows with your application portfolio
This project demonstrates how thoughtful architecture design can transform operational efficiency while maintaining the reliability and security that modern applications demand. Whether you're managing 5 applications or 500, per-app selective syncing provides the precision and efficiency that traditional GitOps approaches simply cannot match.
The combination of ArgoCD's ApplicationSet capabilities with a well-structured directory layout creates a powerful foundation for scalable, maintainable GitOps that truly serves the needs of modern development teams.
From Architecture to Production: Wrapper Charts
While this article focuses on the selective sync architecture patterns, the complexity of managing multiple Helm charts across environments in production led to the development of a comprehensive solution: Argo Helm Charts - a collection of wrapper charts that standardize and automate these deployment patterns.
The wrapper chart project takes the selective sync concepts demonstrated here and packages them into production-ready, reusable components with:
- Enterprise-grade Configurations: Battle-tested defaults for ArgoCD and Argo Workflows
- Automated Maintenance: CI/CD workflows that keep charts current with upstream releases
- Comprehensive Testing: Validation pipelines ensuring reliability across deployments
- Living Documentation: Auto-generated documentation that stays synchronized with configurations
This progression from architectural exploration to production tooling demonstrates how research and experimentation can evolve into practical, maintainable solutions for complex GitOps challenges.